Wird geladen ...
Buch
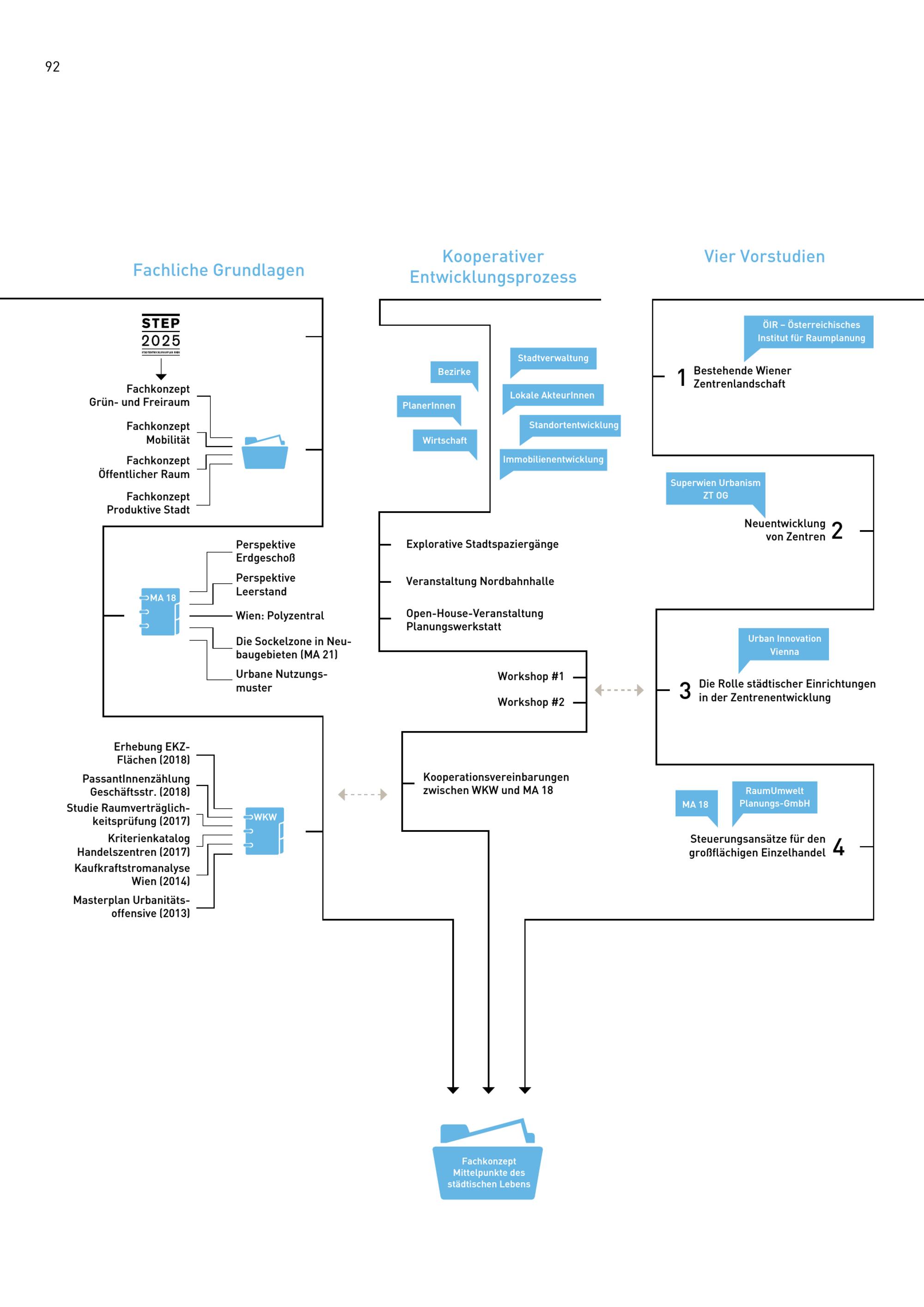
Fachkonzept Mittelpunkte des städtischen Lebens - polyzentrales Wien / Stadt Wien, Stadtentwicklung und Stadtplanung ; Projektleitung: Katharina Conrad, MA 18 ; Inhalt und Redaktion: Magistratsabteilung 18 - Stadtentwicklung und Stadtplanung, Urban Innovation Vienna (UIV) ; Bearbeitungsteam: Herbert Bartik, Katharina Conrad [und 11 weitere]
Einzelbild herunterladen
verfügbare Breiten